网站首页 > 生活常识 正文
最近又有一项企业所得税优惠政策落地(点这里回顾),对此财小加整理了2023年最新最全企业所得税税率表及税前扣除标准。
目录:
01:企业所得税又新增1项优惠政策
02:企业所得税最新最全税率表
03:企业所得税税前扣除标准
04:企业所得税收入确认条件和时间表
05:企业所得税相关热点问答
01
企业所得税,又新增1项优惠政策
政策要点:2023年1月1日—2024年12月31日,对小型微利企业年应纳税所得额不超过100万元的部分,减按25%计入应纳税所得额,按20%的税率缴纳企业所得税
政策依据:《关于小微企业和个体工商户所得税优惠政策的公告》(财政部 税务总局公告2023年第6号)
02
企业所得税最新税率表
一、25%基本税率
基本税率:企业所得税的税率为25%(《中华人民共和国企业所得税法》第四条)
二、适用20%税率
小型微利企业:对小型微利企业年应纳税所得额不超过100万元的部分,减按25%计入应纳税所得额,按20%税率缴纳企业所得税(财政部 税务总局公告2023年第6号)
对年应纳税所得额超过100万元但不超过300万元的部分,减按25%计入应纳税所得额,按20%税率缴纳企业所得税(财政部 税务总局公告2022年第13号)
二、适用15%税率
1. 高新技术企业:国家需要重点扶持的高新技术企业,减按15%的税率征收企业所得税(《中华人民共和国企业所得税法》第二十八条)
2. 技术先进型服务企业:对经认定的技术先进型服务企业,减按15%的税率征收企业所得税(财税〔2017〕79号)
3. 平潭综合实验区符合条件的企业:自2021年1月日起至2025年12月31日止,对设在平潭综合实验区的符合条件的企业减按15%的税率征收企业所得税(财税〔2021〕29号)
4. 注册在海南自由贸易港并实质性运营的鼓励类产业企业:自2020年1月日起至2024年12月31日止,对注册在海南自由贸易港并实质性运营的鼓励类产业企业,减按15%的税率征收企业所得税(财税〔2020〕31号)
5. 西部地区鼓励类产业:自2021年1月1日至2030年12月31日,对设在西部地区的鼓励类产业企业减按15%的税率征收企业所得税。本条所称鼓励类产业企业是指以《西部地区鼓励类产业目录》中规定的产业项目为主营业务,且其主营业务收入占企业收入总额60%以上的企业(国家税务总局公告2015年第14号;财政部公告2020年第23号)
6. 横琴粤澳深度合作区:对符合条件的产业企业,减按15%的税率征收企业所得税(财税〔2022〕19号)
7. 中国(上海)自贸试验区临港新片区重点产业:自2020年1月1起,对新片区内从事集成电路、人工智能、生物医药、民用航空等关键领域核心环节相关产品(技术)业务,并开展实质性生产或研发活动的符合条件的法人企业,自设立之日起5年内减按15%的税率征收企业所得税(财税〔2020〕38号)
8. 从事污染防治的第三方企业:对符合条件的从事污染防治的第三方企业减按15%的税率征收企业所得税。所称第三方防治企业是指受排污企业或政府委托,负责环境污染治理设施(包括自动连续监测设施)运营维护的企业;执行期限延至2023年12月31日(财政部 税务总局 国家发展改革委 生态环境部公告2019年第60号;财政部 税务总局公告2022年第4号)
三、适用10%税率
1. 国家鼓励的重点集成电路设计企业和软件企业:自2020年1月1日起,国家鼓励的重点集成电路设计企业和软件企业,自获利年度起,第一年至第五年免征企业所得税,接续年度减按10%的税率征收企业所得税(财政部 税务总局 发展改革委 工业和信息化部公告2020年第45号)
2. 非居民企业:非居民企业取得企业所得税法第二十七条第(五)项规定的所得,减按10%的税率征收企业所得税;即非居民企业在中国境内未设立机构、场所的,或者虽设立机构、场所但取得的所得与其所设机构、场所没有实际联系的,应当就其来源于中国境内的所得缴纳企业所得税(《中华人民共和国企业所得税法实施条例》第九十一条)
03
常见费用税前扣除比例

04
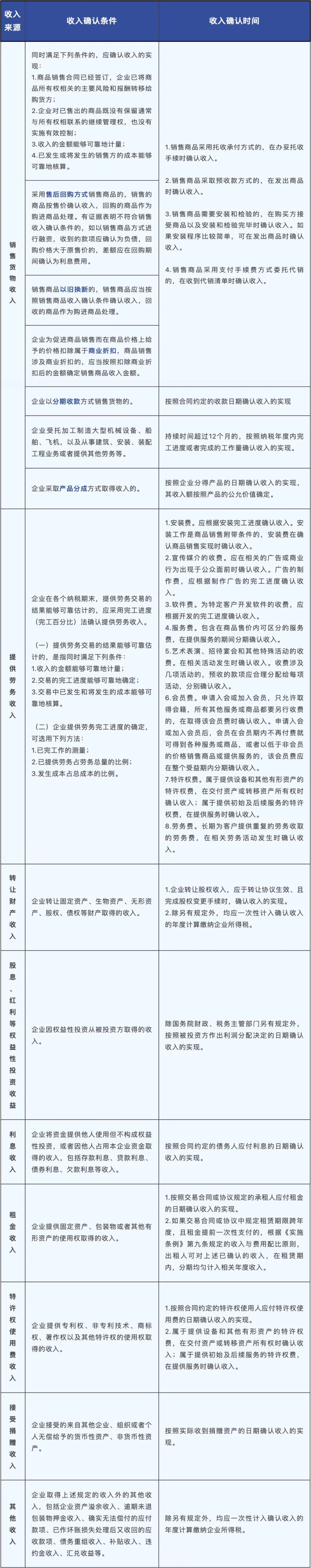
企税收入确认条件和时间表
企业应纳税所得额的计算,以权责发生制为原则,属于当期的收入和费用,不论款项是否收付,均作为当期的收入和费用;不属于当期的收入和费用,即使款项已经在当期收付,均不作为当期的收入和费用。

05
企业所得税相关热点问答
一、 哪些情形属于视同销售,需要在企业所得税上确认收入
企业将资产移送他人的下列情形,因资产所有权属已发生改变而不属于内部处置资产,应按规定视同销售确定收入(国税函〔2008〕828号):
1. 用于市场推广或销售;
2. 用于交际应酬;
3. 用于职工奖励或福利;
4. 用于股息分配;
5. 用于对外捐赠;
6. 其他改变资产所有权属的用途。
二、 哪些情形不属于视同销售?
企业发生下列情形的处置资产,除将资产转移至境外以外,由于资产所有权属在形式和实质上均不发生改变,可作为内部处置资产,不视同销售确认收入,相关资产的计税基础延续计算(国税函〔2008〕828号):
1. 将资产用于生产、制造、加工另一产品;
2. 改变资产形状、结构或性能;
3. 改变资产用途(如,自建商品房转为自用或经营)
4. 将资产在总机构及其分支机构之间转移;
5. 上述两种或两种以上情形的混合;
6. 其他不改变资产所有权属的用途。
三、企业当年未弥补完的亏损能否在以后年度继续弥补?
1. 一般企业(5年):企业纳税年度发生的亏损,准予向以后年度结转,用以后年度的所得弥补,但结转年限最长不得超过5年(中华人民共和国主席令第63号)
2. 困难行业企业(8年):困难行业企业2020年度发生的亏损,最长结转年限由5年延长至8年。困难行业企业,包括交通运输、餐饮、住宿、旅游(指旅行社及相关服务、游览景区管理两类)四大类,具体判断标准按照现行《国民经济行业分类》执行。困难行业企业2020年度主营业务收入占当年收入总额扣除不征税收入和投资收益后余额的比例,应在50%以上(财政部 税务总局公告2020年第8号)
3. 电影行业企业(8年):对电影行业企业2020年度发生的亏损,最长结转年限由5年延长至8年(财政部 税务总局公告2020年第25号)
4. 高新技术企业或科技型中小企业(10年):自2018年1月1日起,当年具备高新技术企业或科技型中小企业资格(以下统称资格)的企业,其具备资格年度之前5个年度发生的尚未弥补完的亏损,准予结转以后年度弥补,最长结转年限由5年延长至10年(财税〔2018〕76号)
5. 国家鼓励的线宽小于130纳米(含)的集成电路生产企业(10年):国家鼓励的线宽小于130纳米(含)的集成电路生产企业,属于国家鼓励的集成电路生产企业清单年度之前5个纳税年度发生的尚未弥补完的亏损,准予向以后年度结转,总结转年限最长不得超过10年(财政部 税务总局 发展改革委 工业和信息化部公告2020年第45号)
注意:合伙企业的合伙人是法人和其他组织的,合伙人在计算其缴纳企业所得税时,不得用合伙企业的亏损抵减其盈利(财税〔2008〕159号)
四、取得境外所得后,企业所得税如何处理
1. 境外所得需申报缴纳企业所得税:
居民企业应当就其来源于中国境内、境外的所得缴纳企业所得税。非居民企业在中国境内设立机构、场所的,应当就其所设机构、场所取得的来源于中国境内的所得,以及发生在中国境外但与其所设机构、场所有实际联系的所得,缴纳企业所得税(《企业所得税法》第三条第一款和第二款)
2. 已在境外缴纳的企业所得税可以抵免:
企业取得的下列所得已在境外缴纳的所得税税额,可以从其当期应纳税额中抵免,抵免限额为该项所得依照本法规定计算的应纳税额;超过抵免限额的部分,可以在以后五个年度内,用每年度抵免限额抵免当年应抵税额后的余额进行抵补(《企业所得税法》第二十三条):
(一)居民企业来源于中国境外的应税所得;
(二)非居民企业在中国境内设立机构、场所,取得发生在中国境外但与该机构、场所有实际联系的应税所得。
3. 股息、红利间负担的税额可以抵免:
居民企业从其直接或者间接控制的外国企业分得的来源于中国境外的股息、红利等权益性投资收益,外国企业在境外实际缴纳的所得税税额中属于该项所得负担的部分,可以作为该居民企业的可抵免境外所得税税额,在本法第二十三条规定的抵免限额内抵免(《企业所得税法》第二十四条)
4. 企业可以选择“分国(地区)不分项”或“不分国(地区)不分项” 计算其可抵免境外所得税税额和抵免限额:
企业可以选择按国(地区)别分别计算(即“分国(地区)不分项”),或者不按国(地区)别汇总计算(即“不分国(地区)不分项”)其来源于境外的应纳税所得额,并按照财税〔2009〕125号文件第八条规定的税率,分别计算其可抵免境外所得税税额和抵免限额。上述方式一经选择,5年内不得改变(财税〔2017〕84号)
5. 境外所得应为境外税前所得:
根据实施条例第七条规定确定的境外所得,在计算适用境外税额直接抵免的应纳税所得额时,应为将该项境外所得直接缴纳的境外所得税额还原计算后的境外税前所得;上述直接缴纳税额还原后的所得中属于股息、红利所得的,在计算适用境外税额间接抵免的境外所得时,应再将该项境外所得间接负担的税额还原计算,即该境外股息、红利所得应为境外股息、红利税后净所得与就该项所得直接缴纳和间接负担的税额之和(《企业境外所得税收抵免操作指南》第三条)
6. 下列境外企业所得税税款,不可抵免:
可抵免境外所得税税额,是指企业来源于中国境外的所得依照中国境外税收法律以及相关规定应当缴纳并已实际缴纳的企业所得税性质的税款。但不包括(《企业境外所得税收抵免操作指南》第四条):
(一)按照境外所得税法律及相关规定属于错缴或错征的境外所得税税款;
(二)按照税收协定规定不应征收的境外所得税税款;
(三)因少缴或迟缴境外所得税而追加的利息、滞纳金或罚款;
(四)境外所得税纳税人或者其利害关系人从境外征税主体得到实际返还或补偿的境外所得税税款;
(五)按照我国企业所得税法及其实施条例规定,已经免征我国企业所得税的境外所得负担的境外所得税税款;
(六)按照国务院财政、税务主管部门有关规定已经从企业境外应纳税所得额中扣除的境外所得税税款。
来源:国家税务总局、上海税务、财加教育
- 上一篇: 感觉想被操,性欲望强,怎么办
- 下一篇: 蒸湘区婚姻家庭_蒸湘区婚姻家庭师在线
猜你喜欢
- 2025-01-25 (周运)兰亚多一周星座运势2.16-2.22
- 2025-01-25 绿帽情结,淫妻癖_绿帽情结是一种心理疾病吗
- 2025-01-25 佛山婚姻家庭_佛山婚姻家庭师在线
- 2025-01-25 君子以思患而豫防之。_君子以思患而预防之有备才能无患
- 2025-01-25 法院公告多久可以执行_法院公告多久可以执行房产
- 2025-01-25 一千个读者就有一千个哈姆雷特是什么意思
- 2025-01-25 心理医生心理专家是干什么的
- 2025-01-25 心理素质差还容易紧张怎么办 ?
- 2025-01-25 mbti恋爱类型测试 28题爱情版
- 2025-01-25 白羊座是真傻还是天才 成心低调
- 12-17单机不用网络的手机游戏(无需wifi的单机小游戏手机版)
- 12-17魔兽争霸3冰封王座官网地址(魔兽争霸3冰封王座官网地址在哪)
- 12-17求生之路2免费版下载(求生之路2安卓正式版下载)
- 12-17求一款耐玩不烧钱的传奇手游
- 12-17最热大型3d网络游戏(最火3d大型网游)
- 12-16极品飞车17官网正版下载(极品飞车17下载安装)
- 12-16最终幻想14下载手机版(最终幻想14手游下载)
- 12-16电脑游戏下载免费版(电脑版游戏免费下载)
- 最近发表
- 标签列表
-
